股票代码
688289
EN
OA系统
企业邮箱
招采平台
新闻
产品
首页
走进圣湘
企业简介
发展历程
企业文化
公司要闻
媒体关注
社会责任
视频中心
科技股份有限公司
试剂
艾滋系列
病毒性肝炎系列
生殖感染与遗传系列
儿科感染系列
呼吸道感染系列
核酸血液筛查系列
核酸提取系列
药物基因组个体化检测系列
科研系列
生化系列
仪器
自动加样系统
全自动核酸提取系统
实时荧光定量PCR分析系统
全自动分杯分液处理系统
移动分子诊断系统
高通量测序系统
核酸检测一体机
基因检测服务
肿瘤个体化用药
肿瘤易感
肿瘤早筛
出生缺陷
慢病管理
危重感染
整体解决方案
分子实验室整体解决方案
精准诊疗中心整体解决方案
大规模核酸筛查方案
科研服务
二代测序服务
生物信息分析服务
博士后招收与科研合作服务
第三方医学检验服务
开云(中国)Kaiyun·官方网站
专家团队
技术平台
创新平台
创新成果
服务中心
质量保障
技术支持
技术文章
常见问题
在线咨询
质检物流查询
科技股份有限公司
人才发展
加入我们
圣湘之家
投资者关系
临时公告
定期报告
联系我们
导航栏
走进圣湘
企业简介
发展历程
企业文化
公司要闻
媒体关注
社会责任
视频中心
首页
>
走进圣湘
>
公司要闻
新闻检索
选择类型
公司新闻
媒体关注
立即搜索
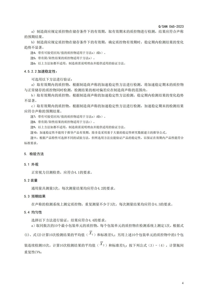
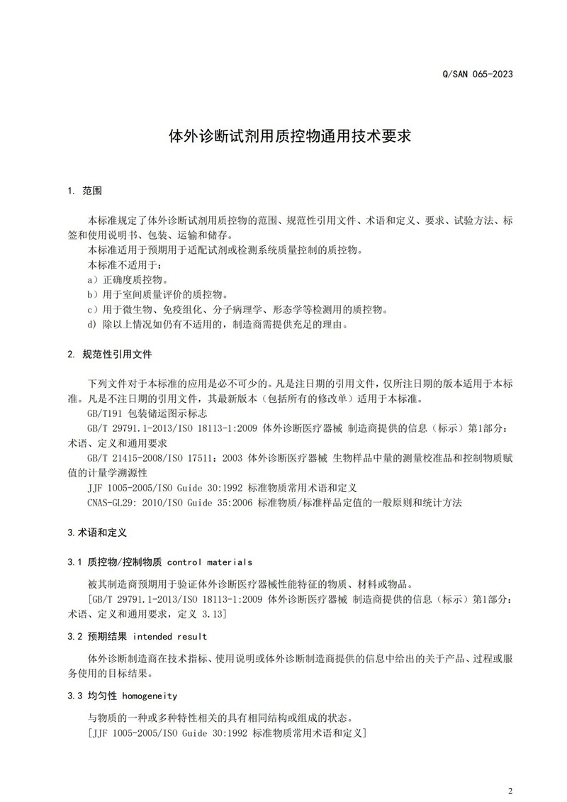
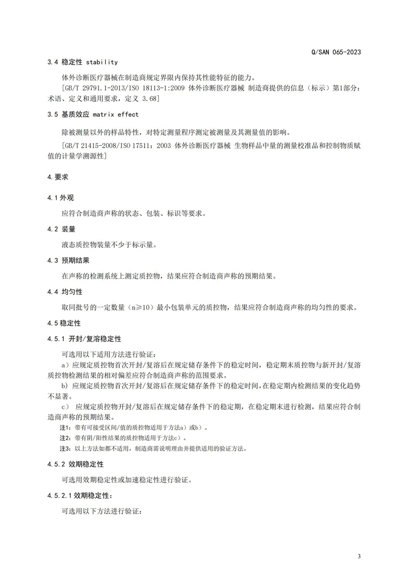
体外诊断试剂用质控物通用技术要求
2024-08-20 16:33
分享到:
上一篇:
血液核酸筛查系统性能评价标准的评估
下一篇:
一图看懂圣湘生物2024年半年报
返回列表页
开云app登录入口
|
万象城网页版
|
马博在线官网
|
KY平台
|
江南官方端网站登录入口
|
九游网页版
|
AK最新网页登录
|
江南手机版
|
新半岛官方网站
|